合伙企业在中国缴纳个人所得税的方式比较特殊,因为它遵循“税收透明体”或“穿透征税”的原则,这意味着合伙企业本身不作为企业所得税的纳税主体,而是将企业的所得(或亏损)直接分配(或穿透)给各个合伙人,由合伙人根据自身的性质(自然人或法人)分别缴纳相应的所得税。

(图片来源网络,侵删)
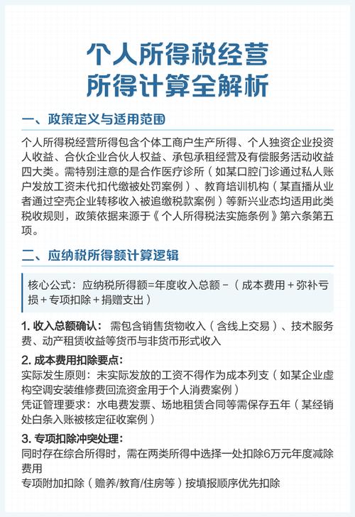
以下是合伙企业缴纳个人所得税(主要针对自然人合伙人)的详细说明:
核心原则
- 合伙企业不缴企业所得税: 合伙企业不是企业所得税的纳税人。
- 所得穿透分配给合伙人: 合伙企业在一个纳税年度内取得的全部生产经营所得(包括利润分配、留存的利润),无论是否实际分配给合伙人,都需要按照合伙协议约定的分配比例(或法律规定的默认比例)计算每个合伙人应分得的所得份额。
- 合伙人各自纳税:
- 自然人合伙人: 就其分得的所得份额,按照“经营所得”项目缴纳个人所得税。
- 法人合伙人(如公司): 就其分得的所得份额,并入其自身的应纳税所得额,按照规定缴纳企业所得税。
自然人合伙人缴纳个人所得税的具体操作
税目与税率
- 税目: 经营所得。
- 税率: 适用5%至35%的超额累进税率,税率表如下:
| 全年应纳税所得额级距 | 税率(%) | 速算扣除数 |
|---|---|---|
| 不超过30,000元的部分 | 5 | 0 |
| 超过30,000元至90,000元的部分 | 10 | 1,500 |
| 超过90,000元至300,000元的部分 | 20 | 10,500 |
| 超过300,000元至500,000元的部分 | 30 | 40,500 |
| 超过500,000元的部分 | 35 | 65,500 |
应纳税所得额的计算
自然人合伙人的应纳税所得额 = 合伙企业年度应纳税所得总额 × 该合伙人的分配比例
- 合伙企业年度应纳税所得总额:
- 查账征收: 以合伙企业的会计利润为基础,根据税法规定进行纳税调整(如:业务招待费、广告费和业务宣传费超标准部分、未经核定的准备金支出、与生产经营无关的支出等不得税前扣除;研发费用加计扣除等),计算出合伙企业的应纳税所得额。
- 核定征收: 如果合伙企业符合条件(如不能设置账簿或账目混乱、成本资料残缺不全等),税务机关有权采用核定征收方式,常见核定方法:
- 核定应税所得率: 合伙企业应纳税所得额 = 合伙企业收入总额 × 税务机关核定的应税所得率。
- 核定应纳所得税额: 税务机关直接核定合伙企业应纳所得税总额,再按比例分配给合伙人。
- 分配比例:
- 优先按照合伙协议约定的分配比例确定。
- 合伙协议未约定或者约定不明确的,按照合伙人协商决定的比例分配。
- 协商不成的,按照合伙人实缴出资比例分配。
- 无法确定出资比例的,按照合伙人平均数量(即人数平均)分配。
- 注意: 合伙协议不得约定将全部利润分配给部分合伙人。
税额计算
自然人合伙人应纳个人所得税额 = 该合伙人的应纳税所得额 × 适用税率 - 速算扣除数
申报与缴纳
- 申报主体: 自然人合伙人自行申报。
- 申报地点: 通常为合伙企业实际经营管理所在地的主管税务机关,如果合伙企业有多个经营地,需按相关规定确定。
- 申报期限:
- 预缴: 合伙企业应在月度或季度终了后15日内,向税务机关报送纳税申报表,并预缴税款(具体是按月还是按季预缴,由当地税务机关确定),预缴时,可以按上一纳税年度应纳税所得额的月度或季度平均额预缴,或者按其他合理方法预缴。
- 汇算清缴: 在纳税年度终了后3个月内(次年1月1日至3月31日),进行年度汇算清缴,纳税人需填写《个人所得税经营所得纳税申报表(B表)》,汇总计算全年实际应纳税额,与预缴税额比较,多退少补。
- 缴纳方式: 通过自然人电子税务局(WEB端或APP端)或到办税服务厅办理申报缴款。
法人合伙人缴纳企业所得税
- 税目: 企业所得税。
- 计算: 法人合伙人应将合伙企业分配的所得份额(无论是否实际收到),并入其当年度的应纳税所得总额中,统一计算其应纳企业所得税额。
- 税率: 适用法人合伙人自身的企业所得税税率(一般企业25%,高新技术企业15%等)。
- 抵免: 法人合伙人从合伙企业分得的所得,如果是居民企业之间的股息、红利等权益性投资收益,且符合条件(如持有满12个月等),可能享受免税收入待遇(需根据具体规定判断),但经营所得分配通常不适用此免税政策,需要并入应纳税所得额征税。
- 申报: 法人合伙人在其自身的企业所得税年度纳税申报中填报相关所得信息。
重要注意事项
- 亏损处理: 合伙企业的年度亏损,可以向以后年度结转,用以后年度的所得弥补,但最长不得超过5年。注意: 亏损只能用于弥补该合伙企业自身的后续年度所得,不能用于抵减合伙人从其他来源(如工资薪金、其他投资等)取得的所得。
- 利息、股息、红利所得: 合伙企业对外投资分回的利息、股息、红利所得,不并入合伙企业的“经营所得”,而是单独作为合伙人各自的“利息、股息、红利所得”项目计税。
- 自然人合伙人:按“利息、股息、红利所得”项目,适用20%的比例税率计税。
- 法人合伙人:按“居民企业之间的股息、红利等权益性投资收益”处理,符合条件的可免税。
- 合伙人性质变化: 如果合伙人在年度中间发生性质变化(如从自然人变更为法人,或反之),需要分段计算其应纳税所得额。
- 多个合伙企业: 如果一个自然人同时投资于多个合伙企业,其从每个合伙企业分得的经营所得,需要合并汇总计算其全年经营所得总额,再按5%-35%的税率表计算应纳税额,不能分别计算。
- 税收优惠: 合伙企业本身不享受企业所得税优惠,但自然人合伙人如果符合相关条件(如残疾人、退役军人创业等),其从合伙企业分得的经营所得,可能可以享受个人所得税的减免优惠(需查阅具体政策)。
- 税务登记: 合伙企业在领取营业执照后30日内,必须向税务机关办理税务登记。
- 资料留存: 合伙企业及合伙人应妥善保管相关的财务会计报表、纳税申报表、分配协议、完税凭证等资料,以备税务机关检查。
合伙企业缴纳个人所得税的核心在于穿透征税:

(图片来源网络,侵删)
- 合伙企业层面: 计算年度应纳税所得额(查账征收需纳税调整,核定征收按核定方法计算)。
- 分配层面: 将应纳税所得额按约定或法定比例分配给各合伙人。
- 合伙人层面:
- 自然人合伙人: 就分得的所得份额,按“经营所得”项目(5%-35%超额累进税率)自行申报缴纳个人所得税(月/季预缴,年度汇算清缴),分回的利息股息红利按20%单独计税。
- 法人合伙人: 将分得的所得份额并入自身应纳税所得额,按企业所得税规定申报纳税。
强烈建议: 由于合伙企业税务处理相对复杂,涉及多方利益和税法细节,合伙企业及其合伙人应咨询专业的税务顾问或会计师,确保合规申报,合理规划税务,并充分利用可能的税收优惠政策,务必关注国家税务总局及地方税务局发布的最新政策文件和操作指引。

(图片来源网络,侵删)
