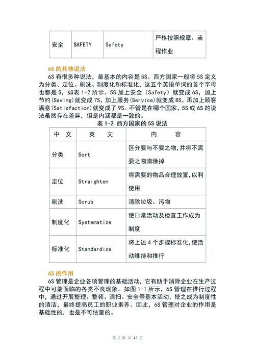
6S活动与精益生产(Lean Production)之间存在着密不可分、相辅相成的关系,可以理解为:6S是精益生产的基础、前提和重要组成部分,为精益生产的成功实施提供了不可或缺的支撑环境。

(图片来源网络,侵删)
以下是它们之间关系的详细解析:
🧱 1. 6S是精益生产的“地基”和“入场券”
- 基础环境: 精益生产的核心目标是消除浪费(Muda),实现高效、低成本、高质量的生产,而一个混乱、无序、肮脏、不安全的现场环境本身就是巨大的浪费源(寻找工具的时间浪费、物料堆积导致的浪费、安全隐患造成的停工浪费、质量缺陷等),6S活动通过整理、整顿、清扫、清洁,创造了一个整洁、有序、目视化、安全的工作环境。
- 消除显性浪费: 6S直接针对并消除了许多“显性”浪费:
- 整理: 清除不需要的物品,减少空间浪费、物料浪费、寻找浪费。
- 整顿: 科学定置、标识清晰,消除寻找物品、工具、文件的时间浪费(动作浪费)。
- 清扫: 保持设备和工作场所清洁,及时发现设备异常(如漏油、螺丝松动),预防设备故障和不良品产生(不良品浪费、等待浪费)。
- 清洁: 将前3S标准化、制度化,维持成果,防止问题反复发生。
- 目视化管理基础: 6S中的整顿和清洁是目视化管理的核心体现,清晰的标识、定位线、状态指示灯等,使得问题(如缺料、设备异常、质量缺陷)一目了然,为精益生产中的快速响应、问题解决提供了基础。
🔄 2. 6S是精益生产“持续改进”文化的催化剂
- 素养: 这是6S的核心和最高境界,它要求员工养成遵守规则、维持良好习惯、积极参与改进的素养,这与精益生产所倡导的全员参与、持续改善(Kaizen) 的文化高度契合。
- 培养精益思维: 通过日常的6S活动(如点检、清扫、发现问题、提出改善建议),员工被训练成善于观察现场、发现问题、思考解决方案的人,这种“现场现物现实”的思维方式正是精益思想的精髓。
- 建立改善习惯: 6S活动本身就是一个不断发现问题、制定标准、执行标准、再发现问题、再改进的循环过程,这与精益生产的PDCA(计划-执行-检查-行动)循环是一致的,为实施更复杂的精益改善项目(如价值流分析、标准化作业、快速换模)奠定了习惯和文化基础。
🛡 3. 6S中的“安全”是精益生产“流畅性”的保障
- 安全: 现代6S通常包含“安全”(有时也称为“6S”中的第一个S或第六个S),安全是生产的前提。
- 保障生产连续性: 精益生产追求流程的顺畅和连续性(流动),任何安全事故都会导致生产中断、人员伤害、设备损坏,严重破坏流程的稳定性,造成巨大的浪费(等待、处理事故、修复等),6S通过消除安全隐患(如通道堵塞、油污地面、设备防护缺失)、规范操作、提高安全意识,为精益生产的“流畅”运行提供了安全保障。
- 与精益工具结合: 精益生产中的“自働化”(Jidoka)强调带有人性化的自动化,即在发生异常时设备能自动停止,防止不良品流出和安全事故,6S创造的安全环境是“自働化”有效实施的重要条件。
🧩 4. 6S是精益生产工具有效运行的必要条件
许多精益工具和方法需要在一个良好管理的基础上才能发挥最大效用:
- 标准化作业: 清洁、有序、目视化的环境是制定和执行标准化作业的基础,混乱的现场难以定义和维持标准。
- 看板管理: 看板系统要求物料在指定位置、清晰标识、状态明确(可用、在用、待补充),这正是6S中“整顿”和“目视化”的核心内容,没有良好的6S,看板容易失效。
- 快速换模: 工具、模具的快速定位、取用、归还依赖于“整顿”的成果,混乱的工具存放会大大增加换模时间。
- 全面生产维护: TPM的核心是“操作工自主维护”,清扫、点检、润滑、紧固等基础维护活动正是6S中“清扫”和“素养”的延伸和深化,良好的6S是TPM成功的基础。
- 价值流图析: 绘制和分析价值流图需要清晰地识别物料流和信息流,一个混乱的现场会使信息流模糊不清,难以准确分析。
核心关系
| 方面 | 6S的作用 | 对精益生产的支撑 |
|---|---|---|
| 基础环境 | 创造整洁、有序、目视化、安全的工作场所 | 消除显性浪费(寻找、等待、不良品、动作浪费),为精益提供物理基础和目视化基础 |
| 持续改进文化 | 培养员工遵守规则、维持习惯、积极参与改善的素养 | 奠定全员参与、持续改善的文化基础,培养精益思维和改善习惯 |
| 安全保障 | 消除安全隐患,规范操作,提高安全意识 | 保障生产流畅性,防止安全事故导致的巨大浪费(中断、处理、修复),支持“自働化” |
| 工具运行条件 | 提供标准化、目视化、有序的环境 | 是标准化作业、看板、快速换模、TPM、价值流图析等精益工具有效运行的必要前提 |
| 定位 | 现场管理的基础方法,侧重于环境、秩序、行为规范和基础改善 | 系统性生产哲学和方法论,侧重于流程优化、价值创造、系统性消除浪费 |
| 关系本质 | 基石与支撑:6S是精益生产这座大厦的坚实地基和必要入场券,没有良好的6S,精益生产难以真正落地生根、持续见效。 | 系统与深化:精益生产在6S的基础上,运用更系统化的工具和方法,进行更深层次的流程优化和价值创造。 |
- 没有6S,精益生产就是空中楼阁。 一个混乱、无序、不安全的现场,无法有效实施精益工具,也难以培养精益文化。
- 6S是精益生产最基础、最日常、最普及的实践形式。 它让精益的理念(消除浪费、持续改进)渗透到每个员工的日常工作中。
- 精益生产为6S指明了更高层次的目标。 6S不仅仅是“打扫卫生”,其最终目的是为了支撑精益生产,实现更高的效率、质量、成本和交付目标。
在推行精益生产时,必须首先或同步扎实推行6S活动,将其作为精益之旅的起点和持续改善的日常实践,6S做得越好,精益生产的效果就越显著、越持久。💪🏻

(图片来源网络,侵删)

(图片来源网络,侵删)
