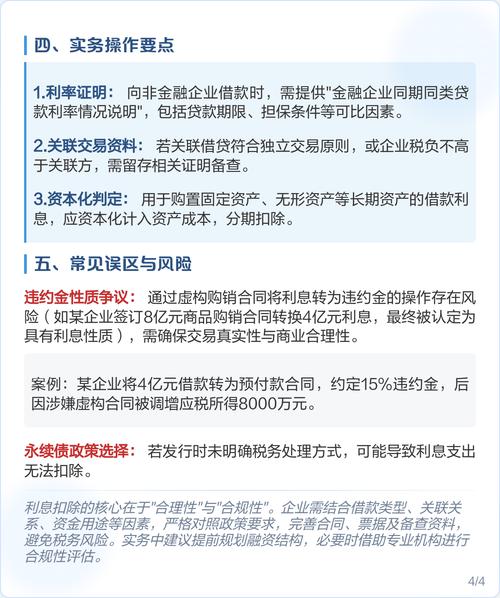
关联企业借款利息税前扣除是税务处理中的重点和难点,涉及复杂的反避税规则,根据中国税法(主要是《企业所得税法》及其实施条例、《特别纳税调整实施办法(试行)》等规定),其核心原则是独立交易原则,即关联方之间的交易应按照非关联方在相同或类似条件下的交易价格进行,以下是关键要点和操作指南:

(图片来源网络,侵删)
核心扣除条件(必须同时满足)
-
符合独立交易原则
- 借款利率不得超过金融企业同期同类贷款利率(需提供银行等金融机构同期同类贷款利率证明)。
- 证据要求:保留同期同类贷款合同、利率公告、银行报价单等,证明利率公允。
-
债资比例限制(资本弱化规则)
- 标准比例:金融企业 5:1;其他企业 2:1。
- 计算公式:
[ \text{不得扣除利息} = \text{年度实际支付利息} \times \left(1 - \frac{\text{标准债资比例}}{\text{关联债资比例}}\right) ]- 关联债资比例 = 年度平均关联债权投资 ÷ 年度平均权益投资
- 权益投资 = 实收资本 + 资本公积 + 留存收益(需按月加权平均计算)。
例:
某非金融企业平均关联债权1000万元,平均权益投资300万元,债资比例=1000/300≈3.33:1(超过2:1)。
若支付利息60万元,则:
不得扣除利息 = 60 × (1 - 2/3.33) ≈ 60 × 0.4 = 24万元(仅36万元可税前扣除)。 -
金融企业同期同类贷款利率
(图片来源网络,侵删)- 需提供本省任何一家金融企业同期同类贷款利率(如LPR、银行基准利率上浮比例等)。
- 若无法提供,税务局可能按市场公允利率核定(如LPR加成)。
特殊情形与例外
-
比例超标但能证明合理性
若能证明关联交易符合独立交易原则(如提供第三方贷款报价、行业惯例等),经税务局认可后可全额扣除。
-
集团内资金池业务
- 符合《企业集团财务公司管理办法》的集团内资金池,按实际利率分摊的利息可扣除,但需满足:
- 资金池由集团财务公司或符合条件的主办银行管理;
- 利率不高于市场水平;
- 有完整资金流转记录。
- 符合《企业集团财务公司管理办法》的集团内资金池,按实际利率分摊的利息可扣除,但需满足:
-
小微企业优惠
- 对小微企业,若关联方为个人股东(如自然人借款),可不适用债资比例限制,但利率仍需≤金融企业同期同类利率。
不得扣除的情形(绝对禁止)
-
未按规定进行关联申报
未在年度汇算清缴时提交《关联业务往来报告表》的,利息支出全额不得扣除。
-
资金未实际使用
借入资金长期闲置、未用于生产经营的,利息视为与收入无关支出,不得扣除。
-
支付给境外关联方的利息
- 需代扣10%预提所得税(税收协定优惠除外),且利息不得在支付方税前重复扣除。
必备资料与证据链
| 资料类型 | |
|---|---|
| 借款合同 | 明确金额、利率、期限、用途(需与实际使用一致)。 |
| 资金流转凭证 | 银行流水、资金使用记录(证明资金用于生产经营)。 |
| 利率证明 | 本省金融企业同期同类贷款合同、LPR报价单、银行利率公告。 |
| 权益投资计算表 | 实收资本、资本公积、未分配利润的月度余额及加权平均计算过程。 |
| 关联申报资料 | 《关联业务往来报告表》、同期资料(若交易金额达关联申报标准)。 |
税务风险与应对
-
常见稽查重点
- 债资比例计算错误(如未按月加权平均);
- 利率超过金融企业标准且无合理理由;
- 资金用于股东个人消费、投资理财等非经营性活动。
-
风险应对建议
- 事前规划:控制债资比例(如通过增资降低负债);
- 证据留存:建立关联交易档案,保留所有证明材料至少10年;
- 专业咨询:大额借款前委托税务师出具《转让定价报告》,证明独立交易性。
跨境关联借款特别提示
- 预提所得税:支付境外利息需扣缴10%预提所得税(税收协定优惠税率除外);
- 反避税调查:若债资比例超标或利率异常,可能触发特别纳税调整(补税+利息);
- 资本弱化规则:跨境借款需同时遵守中国和来源国税法,避免双重征税。
操作流程图
graph TD
A[关联借款发生] --> B{是否满足独立交易原则?}
B -->|是| C{债资比例是否超标?}
B -->|否| D[利息全额不得扣除]
C -->|否| E[利息全额扣除]
C -->|是| F[计算不得扣除部分]
F --> G[准备同期资料+利率证明]
G --> H[税前扣除合规部分]
关键提示:关联借款利息扣除是税务稽查高风险领域,务必确保三性合规(真实性、合法性、相关性),并提前准备完整证据链,若涉及大额或跨境交易,建议通过预约定价安排(APA)与税务局提前确认规则。
