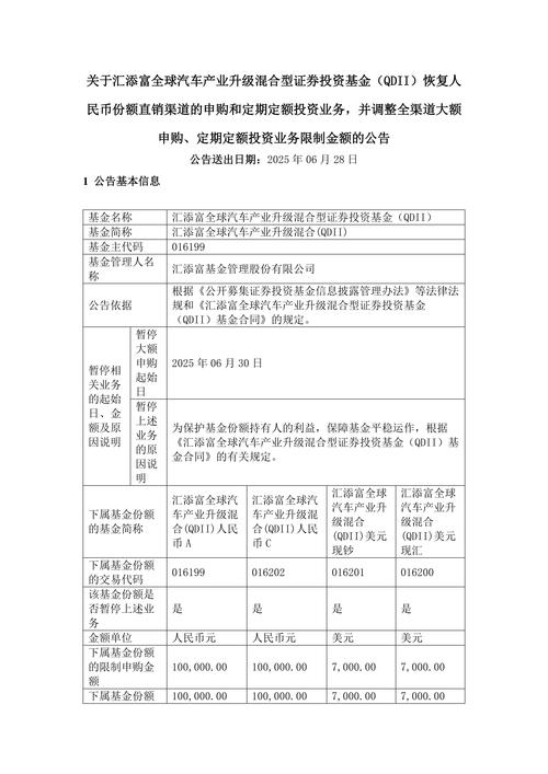
这只基金(000072)已经不再是“保本基金”了! 它经历了转型,现在的名称是 华安文体健康混合型证券投资基金,理解这一点至关重要。

(图片来源网络,侵删)
下面我将分两部分说明:
第一部分:历史身份 - 华安保本混合基金 (000072)
- 基金类型: 保本混合型证券投资基金。
- 成立日期: 2025年5月22日。
- 保本周期: 通常为3年(第一个保本周期:2025年5月22日 - 2025年5月23日;第二个保本周期:2025年5月24日 - 2025年5月23日)。
- 核心特点:
- 保本承诺: 在保本周期内,对基金份额持有人的投资本金提供保证(由担保人提供连带责任担保),只要持有到期,即使市场下跌导致基金资产净值低于本金,也能拿回初始投资的本金(认购期购买并持有到期的份额)。
- 投资策略: 采用“CPPI”等保本策略,将大部分资产(通常不低于60%-70%)投资于低风险的固定收益类资产(如国债、金融债、高等级信用债、存款等),以获取稳定收益并积累“安全垫”;小部分资产(不超过30%-40%)投资于股票、权证等权益类资产,以博取更高收益,安全垫的厚度决定了可投资权益资产的比例上限。
- 目标: 在保证本金安全的前提下,追求资产的稳定增值。
- 历史表现(保本期内):
- 第一个保本周期(2025-2025):期间市场经历了牛熊转换(2025-2025年牛市,2025年下半年股灾),基金成功保本并实现了正收益,年化回报在保本基金中表现中上。
- 第二个保本周期(2025-2025):期间市场整体震荡偏弱,基金同样成功保本,但收益相对第一个周期有所降低,体现了保本策略在弱市中的防御性。
- 费率结构: 除了常规的管理费、托管费外,保本基金通常还有一笔担保费(由基金资产承担,支付给担保机构),这是其特色费用之一。
- 终止原因:
- 监管政策变化: 2025年,证监会发布《关于保本基金的指导意见》,要求保本基金名称中不得包含“保本”字样,并需转型为“避险策略基金”或其他类型基金,新规对担保机构资质、风险准备金计提等要求大幅提高,使得保本基金模式难以为继。
- 市场环境: 低利率环境下,固定收益类资产收益率下行,构建安全垫的难度加大,限制了权益资产的投资比例和收益空间,保本基金的吸引力下降。
第二部分:当前身份 - 华安文体健康混合型证券投资基金 (000072)
- 转型日期: 2025年5月24日(第二个保本周期到期后)。
- 基金类型: 混合型证券投资基金(非保本)。
- 投资目标: 在严格控制风险的前提下,通过深入研究文体健康产业的发展趋势,精选行业中的优质上市公司进行投资,力争实现基金资产的长期稳健增值。
- 投资范围与策略:
- 股票投资: 主要投资于文体健康产业相关的上市公司,该产业定义较广,通常包括:
- 文化: 传媒(影视、游戏、广告营销、出版)、教育、旅游、休闲娱乐等。
- 体育: 体育用品、赛事运营、体育服务、健身等。
- 健康: 医药(生物制药、化学药、中药、医疗器械)、医疗服务(医院、诊断)、健康管理、养老等。
- 投资比例: 股票资产占基金资产的 60%-95%(其中投资于文体健康产业相关证券的比例不低于非现金基金资产的80%);债券等固定收益类资产占0%-40%。这是一个典型的偏股混合型基金,风险收益水平远高于原来的保本基金。
- 策略: 采用自上而下(分析文体健康产业趋势)和自下而上(精选个股)相结合的方法,重点投资于具有核心竞争力、成长性好、估值合理的优质公司。
- 股票投资: 主要投资于文体健康产业相关的上市公司,该产业定义较广,通常包括:
- 风险收益特征:
- 风险等级: 中高风险(R3/R4),不再保本,净值会随市场波动,存在亏损本金的可能性。
- 预期收益: 长期来看,预期收益高于债券基金和货币基金,但波动性也大得多,收益主要取决于文体健康板块的整体表现和基金经理的选股能力。
- 历史表现(转型后):
- 2025年: 文体健康板块(尤其是医药、部分消费)表现强劲,基金业绩非常亮眼,当年收益率在同类基金中名列前茅(曾获得过“金牛基金”等奖项)。
- 2025年: 市场风格切换,部分高估值板块回调,基金表现相对2025年有所回落,但仍有正收益。
- 2025年: 受市场整体下跌(尤其是医药、消费板块调整)影响,基金净值出现较大回撤,年度收益为负。
- 2025年: 市场持续震荡,文体健康板块分化明显(部分AI、传媒有表现,医药、消费相对疲软),基金表现有所修复但波动较大。
- 2025年(至今): 延续震荡格局,表现取决于具体持仓和市场风格。
- 转型后,基金业绩波动性显著增大,体现了其作为偏股混合型基金的特征,曾有过高光时刻,也经历过较大回撤。历史业绩不代表未来表现。
- 现任基金经理: 刘畅畅(自2025年1月管理至今),她是华安基金近年来涌现出的明星基金经理之一,以成长股投资见长,尤其擅长在文体健康、先进制造等领域挖掘机会。
- 费率结构(当前):
- 管理费: 1.50%/年
- 托管费: 0.25%/年
- 销售服务费(C类份额): 0.60%/年
- 申购费(A类): 通常按金额分档,一般<1.5%(通过第三方平台可能有折扣)。
- 赎回费: 持有时间越长费率越低(如持有<7天收1.5%,7天-1年收0.5%,1年以上免赎回费)。(具体费率请查阅最新基金合同和招募说明书)
重要提示与建议
- 认清本质: 000072现在是一只投资于文体健康产业的偏股混合型基金,风险等级为中高风险(R3/R4),不再保本! 不要被历史名称或代码误导。
- 风险承受能力: 投资前务必评估自己的风险承受能力,如果你无法接受本金亏损或较大波动,这只基金不适合你。
- 投资主题: 该基金高度集中于文体健康主题,投资前需了解该主题的行业前景、当前估值水平、政策环境以及潜在风险(如政策变动、行业周期、技术迭代等)。
- 基金经理: 刘畅畅是核心人物,她的投资风格、能力圈和稳定性对基金未来表现至关重要,可以关注其持仓变化和投资观点。
- 市场环境: 基金表现与A股市场整体走势、尤其是文体健康板块的表现高度相关,需关注宏观经济、市场情绪、行业轮动等因素。
- 长期视角: 作为偏股基金,适合长期投资(建议至少3-5年以上),以平滑短期波动,分享产业长期成长红利,追涨杀跌风险很大。
- 查阅最新资料: 务必通过官方渠道(华安基金官网、天天基金网、支付宝/微信理财通等代销平台)查阅最新的《基金合同》、《招募说明书》、《产品资料概要》以及定期报告(季报、年报),这些文件包含了最准确、最详尽的基金信息、投资策略、风险揭示、历史业绩、持仓明细、费率结构等。
- 咨询专业人士: 如果对基金投资不太熟悉,建议咨询专业的理财顾问。
- 000072华安保本混合基金 是历史名称,它已经于2025年5月23日到期并成功保本后终止。
- 现在的000072是华安文体健康混合基金,一只专注于投资文体健康产业(文化、体育、健康)的偏股混合型基金。
- 核心变化: 从低风险保本策略转变为中高风险的主题股票投资策略。
- 关键特征: 风险高、波动大、主题集中、依赖基金经理选股能力、适合长期投资。
- 投资决策: 需基于对自身风险承受能力、对文体健康主题的认同度、对基金经理的信任以及对市场环境的判断,并仔细阅读最新官方文件。
希望这份详细的说明能帮助你全面了解000072这只基金的前世今生和当前状况,投资有风险,决策需谨慎!

(图片来源网络,侵删)
