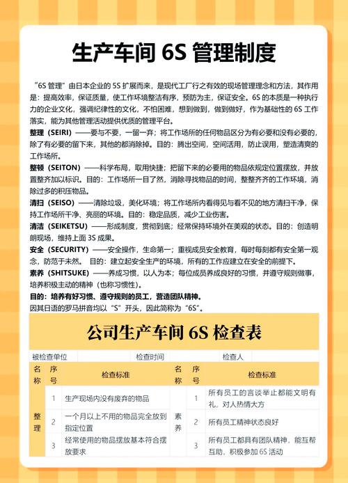
顶层设计:明确目标与责任
-
成立专项小组
(图片来源网络,侵删)- 由生产经理牵头,包含班组长、设备、质量、安全部门代表。
- 职责:制定标准、培训、检查、激励。
-
设定可量化目标
- 示例:
- 工具寻找时间减少50%
- 通道畅通率100%
- 设备故障率降低20%
- 安全事故为0
- 示例:
-
划分责任区
- 用区域责任图明确每台设备、每块区域的负责人(落实到姓名)。
分阶段推进:从基础到习惯
阶段1:整理(Seiri)—— 区分必要品与废品
- 行动步骤:
- 红牌作战:对现场所有物品贴红牌,分类标注:
- ✅ 必要品(常用、有价值)
- ❌ 不必要品(过期、损坏、闲置)
- 处理标准:
- 保留:1个月内使用且必需
- 丢弃:破损、过期、6个月未用
- 移至仓库:低频物品(如备用模具)
- 红牌作战:对现场所有物品贴红牌,分类标注:
- 关键点:管理层亲自带头清理,消除“可能有用”的犹豫心理。
阶段2:整顿(Seiton)—— 科学定位,快速取用
- 行动步骤:
- 定置管理:
- 画线定位:用黄线标通道、绿线标合格品区、红线标危险区。
- 工具形迹管理:在墙上画工具轮廓,一目了然。
- 标识清晰化:
- 设备贴操作流程图(图文结合)
- 物料架贴“物料名称+库存量+责任人”标签
- “三定”原则:
- 定点:固定位置存放
- 定量:设定最大/最小库存量(如:螺丝盒标“Max=50,Min=10”)
- 定容:使用标准化容器(如防静电盒、带轮工具车)
- 定置管理:
- 案例:丰田生产线工具架采用“影子板”,缺失工具立即显现。
阶段3:清扫(Seiso)—— 清除污染,发现异常
- 行动步骤:
- 责任到人:制定《清扫基准书》,明确:
- 清扫部位(设备表面、地面、缝隙)
- 频率(班后5分钟/日,周末30分钟)
- 标准(无油污、无粉尘、无杂物)
- 清扫即点检:
清扫时检查设备:螺丝松动、漏油、异响→立即记录并报修。
- 工具准备:
每个区域配备专用清扫工具(防静电刷、吸尘器、油污清洁剂)。
(图片来源网络,侵删)
- 责任到人:制定《清扫基准书》,明确:
阶段4:清洁(Seiketsu)—— 制度化,维持成果
- 行动步骤:
- 可视化标准:
- 制作《6S标准图册》:照片+文字对比“合格 vs 不合格”状态。
- 张贴在车间入口、休息区。
- 检查机制:
- 班组长:每日班前会检查(5分钟)
- 专项小组:每周联合检查(用评分表)
- 高层:每月突击检查(增加重视度)
- 即时改善:
发现问题→拍照→贴红牌→限时整改(24小时内)。
- 可视化标准:
阶段5:素养(Shitsuke)—— 培养习惯,文化渗透
- 行动步骤:
- 培训常态化:
- 新员工入职培训:6S是第一课。
- 每月案例分享会:表扬优秀区域,曝光反面案例(匿名)。
- 激励机制:
- 个人:评选“6S之星”,奖励现金/积分(可兑换礼品)。
- 团队:流动红旗竞赛,获胜班组获集体奖励(如聚餐)。
- 领导示范:
管理层带头遵守:工具用完归位、不占用通道。
- 培训常态化:
阶段6:安全(Safety)—— 消除隐患,预防为主
- 行动步骤:
- 风险识别:
每周开展“KYT危险预知训练”:员工讨论岗位潜在风险(如:设备防护罩缺失)。
- 安全可视化:
- 危险区域贴警示标识(如:当心触电、必须戴护目镜)。
- 应急路线图、急救箱位置用荧光色标出。
- 安全融入日常:
- 班前会强调安全要点(1分钟)。
- 设备操作前执行“手指口述”:确认安全状态再启动。
- 风险识别:
工具与技术支持
- 数字化工具:
- 用钉钉/企业微信做检查:拍照上传问题,自动生成整改通知单。
- 电子看板:实时显示6S评分、问题整改率。
- 低成本改善:
- 废旧物料制作工具架(如用废纸箱分隔螺丝)。
- 磁性工具条吸附常用工具(螺丝刀、扳手)。
- 目视化管理:
- 颜色管理:红色=危险/禁止,黄色=注意,绿色=安全/合格。
- 状态标识牌:设备上挂“运行中/待维修/停用”三色牌。
常见误区与对策
| 误区 | 对策 |
|---|---|
| “6S就是大扫除” | 强调“整顿是核心,安全是底线” |
| 员工应付检查 | 增加随机抽查频次,与绩效挂钩 |
| 标准不统一 | 用照片+文字制作《6S标准手册》 |
| 问题反复出现 | 分析根本原因(如:工具乱放→无定位架) |
成功关键点
- 高层重视:厂长每周参加检查,亲自颁发奖励。
- 员工参与:鼓励提案改善(如:某员工建议在设备旁加废料盒,减少走动时间)。
- 持续改进:每月分析检查数据,聚焦TOP3问题攻坚。
- 融入生产:将6S与设备保养(TPM)、质量管控结合,而非额外负担。
案例参考:
某汽车零部件厂推行6S后:(图片来源网络,侵删)
- 工具寻找时间从3分钟降至20秒
- 换模时间减少15%
- 设备故障率下降25%
- 员工伤亡事故归零
最后提醒:6S不是一次性项目,而是日常习惯,初期可能增加工作量,但3-6个月后,效率提升、事故减少的收益将远超投入,坚持用数据说话,让员工亲身感受到“6S让工作更轻松”,才能真正落地生根。

