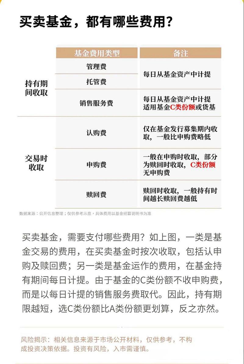
基金的管理费和托管费是持续收取的,但不是一次性收取,也不是在申购或赎回时收取,它们的核心收费机制是按日计提,按月或按季支付。

(图片来源网络,侵删)
以下是详细解释:
📅 1. 收费时间点:按日计提
- 核心机制: 管理费和托管费是每天从基金资产中计算并提取(计提)的。
- 如何运作:
- 基金公司(管理人)和托管银行(托管人)会根据基金合同约定的年费率(管理费1.5%,托管费0.25%),将年费率除以当年的实际天数(通常是365天或366天),计算出每日应计提的费用。
- 每日计提金额 = 前一日基金资产净值 × (年费率 / 当年实际天数)
- 对投资者的影响: 每日计提的费用会直接降低当日的基金份额净值,也就是说,你每天看到的基金净值,已经是扣除了当天计提的管理费和托管费之后的净值,这是最关键的一点——费用的影响是每日、持续地体现在净值上的。
💰 2. 支付时间:定期支付
- 虽然费用是每天计算的,但实际支付给基金公司和托管银行的钱,是定期(通常是按月或按季度)划转的。
- 支付流程:
- 累积: 每日计提的费用会在基金资产中累积(通常体现在“应付管理人报酬”、“应付托管费”等负债科目上)。
- 划付: 在约定的支付周期(如每月初或每季度初),基金托管银行会将上一个计费周期内累积计提的管理费和托管费,从基金财产中划付给基金管理公司和托管银行自身。
- 对投资者的影响: 这个定期支付的过程不会对投资者的账户或净值产生额外影响,因为费用的影响在每日计提时已经体现在净值里了,支付只是把已经计提的钱从基金账户转到管理人和托管人的账户上,是基金内部的资金划转,投资者在支付日不会看到账户里突然多出一笔扣款。
📌 总结关键点
| 特点 | 管理费和托管费 |
|---|---|
| 收费频率 | 按日计提 (每天计算并从资产中扣除) |
| 支付频率 | 定期支付 (通常按月或按季度,将累积计提的费用划给管理人和托管人) |
| 收费方式 | 从基金资产中扣除 (投资者无需额外支付,费用已反映在每日净值中) |
| 对投资者影响 | 每日影响净值 (看到的净值是扣除当日费用后的净值) |
| 与交易关系 | 与申购、赎回、分红操作无关 (费用是持续收取的,不因交易行为而触发或停止) |
🧠 重要补充说明
- “隐性”收费: 因为费用是每日从净值中扣除的,投资者通常不会像支付水电费那样收到账单或看到明确的扣款记录,费用的影响是“隐性”地体现在净值增长速度上的,如果某基金某天的投资收益是0.1%,但管理费和托管费合计年化2%,那么当天的费用计提大约是0.0055%(2%/365),实际反映在净值上的增长可能只有0.0945%左右。
- 费率差异: 不同类型的基金,管理费和托管费率差异很大。
- 股票型/混合型基金: 管理费较高(常见1.0%-1.5%),托管费次之(常见0.2%-0.25%)。
- 债券型基金: 管理费中等(常见0.3%-0.8%),托管费较低(常见0.1%-0.2%)。
- 货币市场基金: 管理费和托管费都最低(管理费常见0.15%-0.33%,托管费常见0.05%-0.1%)。
- 指数基金/ETF: 管理费通常低于主动型基金(常见0.15%-0.5%),托管费也相应较低。
- 查阅渠道: 具体的费率、计提和支付方式,都必须在基金的《基金合同》和《招募说明书》中明确载明,投资者在购买基金前,务必仔细阅读这些法律文件中的“基金的费用与税收”章节。
- 与其他费用的区别: 管理费和托管费是运作费用,与交易费用(如申购费、赎回费)和销售服务费(C类份额收取)是不同的,申购/赎回费只在买卖时一次性收取,销售服务费也是按日计提但通常从C类份额资产中扣除。
📌 简单来说
- 什么时候收? 每天都在收(通过降低净值体现)。
- 怎么收? 自动从基金总资产里扣,你买的基金份额净值已经扣掉了当天的费用。
- 什么时候付钱给管理人和托管人? 每月或每季度定期支付一次(但这只是内部转账,不影响你的账户)。
理解了“按日计提,定期支付”这个核心机制,你就明白了为什么基金净值看起来涨得慢一点——因为每天都被“偷偷”扣掉了一点管理费和托管费,在投资前,务必看清基金合同中的费率条款,选择费用结构适合自己的基金。💰

(图片来源网络,侵删)
